
眼下,2023年艺术统考正在火热进行中。与此同时,各大院校2023年艺术类校考招生简章也在相继发布。
为方便大家查找,特地为大家整理了各大院校2023年招生简章或校考信息。

1
一、学校概况
◆山东外事职业大学是经国家教育部批准的综合性全日制本科高校。全国人大常委会外事委员会原主任委员、外交部原部长李肇星为学校名誉校长。
◆目前,学校设威海和济南两个校区,主校区坐落在威海市国家4A级旅游度假区乳山银滩,背依多福山,面朝大海,风景秀丽,气候宜人。校区占地总面积2678.3亩,校舍建筑面积79.3万平方米。设有外国语学院、国际交流学院、国际商学院、管理学院、信息与控制工程学院、城市学院、护理学院、艺术学院、STEM教育学院、继续教育学院、创新创业学院、武术学院、综合学院、思政部、基础部、体育部等16个教学单位。开设67个本、专科专业,形成了文学、经济学、工学、管理学、法学、教育学、艺术学等多学科协调发展的专业建设格局。
◆空中乘务专业在济南校区,该校区位于素有“四面荷花三面柳,一城山色半城湖”美誉的山东省会——泉城济南,这里是山东省的政治、经济、文化、教育中心,置身于大都市更利于学生将来的就业和发展。
二、空中乘务专业介绍
空中乘务专业旨在培养服务于航空公司、机场等行业,具有高尚的职业道德、良好的人文素养,扎实的专业知识和技能,较强的安全和服务意识,熟练的语言交际能力且身心健康的航空服务人才。
我校拥有专业的师资队伍和完善的实训设施,拥有1:1仿真模拟仓(空客A320)。
在校学习期间开设民航服务英语、民航服务礼仪、民航法律法规、民航安全与应急处理、民航旅客运输、客舱管理与服务、航空服务心理学、形体训练,化妆技巧与形象塑造、航空卫生保健与急救等有关专业课程,同时为了加强学生的语言能力,增设普通话、英语口语、小语种、手语等语言类课程。
另外,我们非常注重学生的外语学习,外语口语交流能力是所有的航空公司、机场在招聘过程中最为看重的。我们有能力提高学生的外语交流水平,增加学生在就业时的外语比较优势。
三、报考条件
报考空中乘务专业考生需达到以下要求:男女不限;五官端正、身材匀称、身体裸露部位无明显疤痕;身高:女生:164cm-174cm;男生:175cm-185cm;视力:裸眼视力不低于E视力表4.5,矫正视力不低于E字视力表4.9;口齿清晰、听力正常、无精神病史和传染性疾病。
四、招生省份及招生计划
2023年拟面向山东、河南、河北、山西、黑龙江、吉林、辽宁、安徽、四川、贵州、甘肃地区招生,须面试合格。部分省份未参加我校空中乘务专业测试的考生,报考空中乘务专业并被录取的,入学后须面试,不合格的调剂普通专业。
最终招生计划数以各省级教育主管部门公布为准。
五、测试须知
测试时间:2022年12月1日-2023年2月28日
测试方式:小艺帮APP
测试要求:
1、男生着浅色衬衣、打领带、深色西裤、黑皮鞋。2、女生着裙装(裙子在膝盖上下3CM)或收身职业套装。3、男女生头发应不遮盖耳朵,女生盘头,露出额头。4、面试期间不允许着浓妆,不允许配带假睫毛、美瞳等装饰品;不允许佩戴手表、项链、戒指等任何形式的装饰品。不允许穿着高领衣服、紧身裤、连裤袜、长筒袜、长靴。
测试内容:
专业形象、语言表达、才艺展示三部门组成,满分200分。
温馨提示:考生可随时关注我校官网、微信公众号及时了解招生信息。
六、校内接续本科
成绩优秀者可推荐校内专升本
七、联系我们
咨询电话:0531-58097988 58167688
学校官网:http://www.sdws.edu.cn/
学校地址:济南市天桥区历山北路2号

2
四川西南航空职业学院
2023年空乘空保类专业校招安排
各位考生:
由于新冠肺炎疫情防控形势需要,为降低人员流动带来的风险,保障考生利益,本着公平、公正、公开的原则,实行线上考试, 四川西南航空职业学院2023年空中乘务专业、民航空中安全保卫专业校招安排如下:
一、考试方式:
1、考生通过线上视频录制的形式进行测试。
2、考生通过下方二维码填写面试表。

二、考试时间:
提交面试表和视频资料从即日起至2023年5月1日
三、视频提交方式:
1、将视频压缩打包,和面试表一起,文件名以“身份证号码+姓名”命名。
2、发送至指定邮箱:xnhkxybk@qq.com
3、邮件主体名称为:“身份证号码+姓名”。
例:12345678987654张三
四、考试科目:
指定科目,满分300分:自我介绍、仪态展示、语言表达
考试内容包含考生自我介绍、仪态展示和语言表达三部分内容,满分300分,具体考试内容及拍摄要求如下:
(一)自我介绍:
1、内容要求:自我介绍需包含考生姓名、毕业学校、籍贯、民族、身高、体重、有无疤痕、有无既往病史、兴趣爱好等内容。
2、拍摄要求:竖屏正面全身拍摄,画质和音质清晰。
(二)仪态展示:
1、内容要求:考察考生的五官、体型、仪态、气质、动作等方面。
(1)站姿:竖屏全身拍摄,双腿并拢,双手自然下垂,抬头挺胸,露齿微笑。
(2)蹲姿:竖屏全身拍摄,身体向右转90度,双臂前平举,双手握拳,深蹲三次,最后一次下蹲保持3秒。
(3)走姿:竖屏全身拍摄,向前走约2米,再转身向后走回原点。
2、拍摄要求:竖屏全身拍摄,画质清晰。
(三)语言表达:
1、内容要求:考生自备中英文自我介绍
2、拍摄要求:竖屏拍摄,画质清晰,音质流畅。
五、视频录制要求:
(一)仪容及服装要求
1、禁止化浓妆,佩戴假睫毛、美瞳眼镜等装饰品,禁止穿着连裤袜、长筒袜。
2、着短袖上衣,女生须着裙装(裙子在膝盖上下3CM),需着深色皮鞋。不得穿着带有培训学校或者培训机构标志的制服,全程一套服装不得换装。
3、男女生头发应不遮盖耳朵,女生盘头,露出额头,头发整洁不凌乱。
4、视频采用手机原生态,禁止开美颜、滤镜等功能。
(二)画面展示要求
1、取景:建议考生选择纯色墙壁作为背景,画面人物应只有考生一人。
2、光线:无论室内还是室外,尽量以自然光为主,避免光线太强,不能打高光。
3、拍摄构图:
角度:尽量从正面、侧面展示考生;避免仰拍或俯拍,画面失真。
人物:在展示时间内既要有全身画面,需要有无遮盖的面部、颈部、胳膊、膝盖以下腿部的特写镜头。
注意:严禁使用带有美颜功能的软件或摄像头进行录制。
六、成绩公布时间:
自递交视频之日起一周后公布结果
七、体检须知:
1、认可全国30多所专业航空类院校空乘专业考试后的体检结果;
2、考生必须提供体检相关结论,并在规定时间内将体检结论以图片形式上传到指定邮箱:xnhkxybk@qq.com
3、若没有参加体检或无体检合格结果的考生、尽快申领并在指定时间内完成!
八、考生成绩复核方式:
(一)此次校考测试工作由学院全程监督,考生若对测试成绩存在异议,可拨打监督投诉电话:028-61569214
(二)考生自成绩公布之日起三天内可申请成绩复核一次,具体流程为拨打成绩复核电话,提交复核申请及考生身份证明(身份证复印件或者拍照),学院确认身份后组织专业评委根据疫情情况选择视频面试或者现场测试。
成绩复核电话:028-61569214、19150340426
九、关于考试视频标准的特别说明:
关于考试视频标准的特别说明:
我学院认可考生参加《中国民航大学》、《中国民用航空飞行学院》、《广州民航职业技术学院》、《上海民航职业技术学院》等专业航空院校“空中乘务”专业考试所录制的考试视频。
十、关于考试视频录制标准模板展示:
合格条件:
面试结果与体检结果两项均合格后,方可报考我院空中乘务和民航空中安全保卫专业。
▲面试视频示例
十一、咨询方式:
咨询电话:19150340426 邓老师
咨询QQ:362923280
学院地址:四川省成都市金堂大学城学府大道996号。
学校简介
四川西南航空职业学院是经四川省人民政府批准、国家教育部备案,纳入国家招生计划的全日制航空高职院校。学院占地近1000亩,总投资23亿元,以"人文、科技、梦幻、经典"为建校理念,力求打造一所英伦经典的百年名校。
★ 国家级AAA旅游景区
★ 中国民航科普教育基地
★ 中国民航局民用航空器维修执照考点
★ 中国民航局公安局航空安全员训练机构
★ 中国AOPA航空职业教育分会理事长单位
★ 园林式单位
专业介绍
空中乘务专业,耗资五千万倾力打造先进完善的空乘实训中心;所有设备均通过中国民航局乘务员培训资质评审。
空乘乘务专业作为西航王牌专业,主要培养具有良好的优秀道德品质、岗位综合能力和英语应用能力,熟知民航相关法规、民航运输流程,具备空中乘务专业必备的业务知识和基本技能,有较高服务意识和职业素养的高素质技术技能型人才。
民航空中安全保卫专业,省级现代学徒制试点专业,四川省民办高校骨干专业。
四川西南航空职业学院“民航空中安全保卫”专业设立于2015年,其主要培养航空企业急需的,具有较高的政治思想素质、扎实的专业知识和技能、较强的身体能力和实践技能,且作风强硬、纪律严明的高素质民航空中保卫人才。
心动不如行动
欢迎报考西航空中乘务专业、民航空中安全保卫专业
学院国标代码:14515
愿您启梦西航,飞向蓝天!

3
一、学校介绍
国标码:13630
北京工商大学嘉华学院位于北京市城市副中心,京津冀一体化核心区。学校立足高端化、国际化、个性化的办学定位,大力推进国际化战略,与全球57所全球高校通过课程对接、学分互认实施国际联合培养项目,利用国际优质教育资源,帮助学生实现留学梦想;学校在加拿大、美国、英国、澳大利亚、马来西亚、法国、奥地利建立7个海外实践教学基地,致力于培养有国际视野、现代商业精神、有创新意识和创业能力的高素质人才。
近三年的毕业生就业率位居北京市独立学院前列。一批优秀毕业生就职于四大会计事务所和四大国有商业银行等世界 500强企业。近五年海外深造人数达 1505人,其中进入 QS排名前 1000高校的学生为 1240人。
2019年—2022年连续多年在武书连中国民办大学和独立学院排行榜中,荣获“本科毕业生质量第一名”及“本科毕业生升学率第一名”,毕业生 A++等级,位居中国高水平民办高校和独立学院之首,是新生质量与毕业生质量跨等级最多的学校。
二、2023年各省校考专业
省市 | 拟招专业 |
北京 | 摄影、广播电视编导、艺术与科技、表演、书法(拟) |
天津 | 摄影、数字媒体艺术、艺术与科技、表演 |
河北 | 摄影、广播电视编导、艺术与科技、表演 |
山西 | 摄影、广播电视编导、数字媒体艺术 |
内蒙古 | 摄影、表演 |
吉林 | 摄影、广播电视编导、艺术与科技、表演 |
辽宁 | 摄影 |
黑龙江 | 摄影、数字媒体艺术、艺术与科技、表演 |
江苏 | 摄影、表演 |
安徽 | 摄影、广播电视编导、数字媒体艺术、表演 |
江西 | 摄影、数字媒体艺术、表演 |
山东 | 摄影、艺术与科技(拟) |
广东 | 摄影、数字媒体艺术、表演 |
广西 | 摄影、数字媒体艺术、广播电视编导、表演 |
海南 | 表演 |
重庆 | 摄影、数字媒体艺术 |
四川 | 摄影、数字媒体艺术 |
贵州 | 摄影 |
云南 | 表演 |
陕西 | 摄影、艺术与科技、表演 |
宁夏 | 广播电视编导、表演 |
新疆 | 广播电视编导、表演 |
三、各省市招生宣传联系方式
序号 | 代码 | 省市 | 负责人 | 联系方式 |
1 | 37 | 山东 | 马老师 | 18811528721 |
2 | 32 | 江苏 | 韩老师 | 15101510468 |
3 | 44 | 广东 | 郭老师 | 15201388830 |
4 | 65 | 新疆 | ||
5 | 13 | 河北 | 白老师 | 15210471035 |
6 | 61 | 陕西 | ||
7 | 12 | 天津 | 李老师 | 13581899949 |
8 | 53 | 云南 | ||
9 | 50 | 重庆 | 刘老师 | 18810126615 |
10 | 51 | 四川 | ||
11 | 14 | 山西 | 张老师 | 15201630317 |
12 | 64 | 宁夏 | ||
13 | 15 | 内蒙古 | 韩老师 | 13911611550 |
14 | 23 | 黑龙江 | 张老师 | 13581806683 |
15 | 34 | 安徽 | 曹老师 | 18810668250 |
16 | 36 | 江西 | 刘老师 | 15510598762 |
17 | 22 | 吉林 | 陈老师 | 18612209715 |
18 | 52 | 贵州 | 李老师 | 19800329803 |
19 | 21 | 辽宁 | 牛老师 | 18811729474 |
20 | 45 | 广西 | 刁老师 | 18910208596 |
21 | 46 | 海南 |
四、考试科目及内容
考试科目:广播电视编导
1.考查考生对广播电视艺术常识的基础认知;
2.考查考生对节目编导基础知识的掌握程度;
3.考查考生灵活运用相关影视编导和叙事创作知识回答问题、解决问题的能力;
4.考查考生是否具备今后学习和将来从事本专业的潜在素质。
100分(文艺理论知识20分、简答题40分、分析题40分)
考试科目:数字媒体艺术
1.考查考生对文学艺术理论与常识的基础认知;
2.考查考生对数字影像技术的基础知识的掌握程度;
3.考查考生灵活运用相关影视艺术和技术知识回答问题、解决问题的能力;
4.考查考生是否具备今后学习和将来从事本专业的潜在素质。
100分(文艺理论知识20分、作品分析40分、命题创作40分)
考试科目:艺术与科技
1.考查考生对文学艺术理论与常识的基础认知;
2.考查考生对影视、动画的基础知识的掌握程度;
3.考查考生灵活运用相关影视艺术和技术知识回答问题、解决问题的能力;
4.考查考生是否具备今后学习和将来从事本专业的潜在素质。
100分(文艺理论知识20分、作品分析40分、命题创作40分)
考试科目:摄影
1.考查考生对摄影艺术常识的基础认知;
2.考查考生对影视摄影基础知识的掌握程度;
3.考查考生灵活运用相关影视艺术和摄影知识回答问题、解决问题的能力;
4.考查考生是否具备今后学习和将来从事本专业的潜在素质。
100分(摄影基础知识20分、作品分析40分、剧本写作40分)
考试科目:表演
1.考查考生对艺术作品的感悟与理解能力;
2.考查考生对语言、形体的艺术表现能力;
3.考查考生多种才艺和综合艺术素质的能力;
4.考查考生是否具备今后学习和将来从事本专业的潜在素质。
100分(文艺常识20分,语言表现力25分,形体表现力25分、即兴命题表演30分)
五、商艺结合、辅修商科专业
我校开设艺术类专业有:视觉传达设计、数字媒体艺术、广播电视编导、摄影、表演、艺术与科技。
考生入学可选择辅修我校金融学、金融工程、金融科技、会计学、财务管理、国际商务、审计学、计算机科学与技术、大数据管理与应用等商科及工科类专业,修读专业的学生获得主修专业毕业证书,且完成辅修专业教学计划规定的课程及学分,成绩合格,审核通过后可认定获得辅修专业证书。
六、关于转专业
学生入学后均有一次转专业的机会,对学生转专业不附加限制条件。
七、联系方式
地址:北京市区通州区宋庄南路甲一号
招生咨询电话:
010-69597736、69597746
网址:http://www.canvard.net.cn/

4
四川文化艺术学院2023年
省外艺术类专业校考考试大纲
四川文化艺术学院2023年省外艺术类专业校考考试大纲(美术与设计学类)
考试专业:美术学
考试科目(一):综合知识测试
一、考核目标
1.考查考生对文艺、美术常识的掌握程度;
2.考查考生灵活运用相关理论和知识回答问题、解决问题的能力;
3.考查考生是否具备今后学习和从事本专业的潜在素质。
二、考试形式
1.笔试,闭卷考试,满分100分;
2.考试时间共60分钟;
3.线上考试。
三、考试要求
1.根据试题要求作答;
2.简答与论述题应答知识点明确、信息数据准确,能反映一定的个人观点与专业理解;
3.主观题行文用词恰当、语句通顺、逻辑合理;
4.字迹工整,卷面整洁。
四、考核知识点
高中美术理论知识、文艺常识、中外代表画家及作品、中外著名雕塑和建筑等相关知识。
五、题型结构
1.选择题;2.判断题;3.简答题;4.论述题。
六、参考书目
1.《文艺常识》,国志刚编著,中国传媒大学出版社,2016年4月;
2.《美术常识与作品鉴赏》,王丹编著,广西美术出版社,2010年4月。
考试科目(二):美术作品分析
一、考核目标
1.考查考生对美术作品的分析、鉴赏能力;
2.考查考生对美术常识的掌握与应用程度;
3.考查考生灵活运用相关理论和知识分析问题、解决问题的能力;
4.考查考生是否具备今后学习和将来从事本专业的潜在素质。
二、考试形式
1.笔试,闭卷考试,满分100分;
2.考试时间共60分钟;
3.线上考试。
三、考试要求
1.根据指定的艺术作品,任选其一进行作品分析;
2.评析性文章属于议论文范畴,勿写成感想式的读后感、随笔、散文之类的文章;
3.观点明确、论据充分、论证有力;
4.行文用词恰当、语句通顺、逻辑合理,全文不少于1000字;
5.字迹工整,卷面整洁。
四、考核知识点
1.作品题材和主题;
2.作品的结构;
3.作品的作者及风格特征;
4.艺术表现语言形式的解读;
5.作品的传承及影响。
五、题型结构
作品分析(默评)
六、参考书目
《美术鉴赏》,丁宁编著,上海人民美术出版社,2020年8月。
考试专业:公共艺术
考试科目(一):立体造型(素描)
一、考核目标
旨在考查考生基础的造型能力,对形体结构、比例、空间、质感等基本知识的认识、理解和表现能力。
二、考试形式
1.默写,满分100分;
2.考试时间共60分钟;
3.线上考试。
三、考试要求
1.静物组合或石膏组合默写;
2.画面中不允许出现规定范围外的绘画对象;
3.考试用纸为八开素描纸,不得做任何标记;
4.考试用具:考试用纸、笔、画板、画架及相关用具考生自备;
5.卷面整洁,不允许使用定画液、喷剂等。
四、考核知识点
构图的能力,作品物象结构表现的准确度,空间感的表现,质感的表现,点、线、面的运用。
五、题型结构
绘画
六、参考书目
《中央美术学院附中留校经典作品—素描卷》第一版,中央美术学院附中编著,浙江人民美术出版社,2010年1月。
考试科目(二):色彩基础(色彩)
一、考核目标
旨在考查考生基础的色彩感受力,色彩的基本知识掌握情况、常见工具的使用和技法表现力。
二、考试形式
1.默写,满分100分;
2.考试时间共60分钟;
3.线上考试。
三、考试要求
1.静物组合默写;
2.画面中不允许出现规定范围外的绘画对象;
3.考试用纸为八开水粉纸,不得做任何标记;
4.考试用具:考试用纸、笔、画板、画架及相关用具考生自备;
5.卷面整洁,不允许使用定画液、喷剂等。
四、考核知识点
考核考生的色彩感受力,是否熟练掌握常见工具的使用和基本绘画技法以及色彩表现力。
五、题型结构
绘画
六、参考书目
《中央美术学院附中留校经典作品—色彩卷》第一版,中央美术学院附中编著,浙江人民美术出版社,2010年1月。
考试专业:摄影
考试科目(一):摄影基础知识
一、考核目标
1.考查考生对摄影器材掌握能力;
2.考查考生用中学学习光学知识解释摄影出现某些现象的能力;
3.考查考生对摄影曝光的控制能力;
4.考查考生对黑白胶卷拍摄、冲洗工艺掌握程度;
5.考查考生掌握摄影造型法则在实际拍摄中运用能力;
6.考查考生综合运用所学摄影知识,解决实际拍摄中出现问题的能力。
二、考试形式
1.笔试,闭卷考试,满分100分;
2.考试时间共60分钟;
3.线上考试。
三、考试要求
1.根据试题要求作答;
2.逻辑关系要清晰;
3.字迹工整,卷面整洁,语句通顺。
四、考核知识点
1.照相机的结构、各部件的功能和作用;
2.光学知识;
3.摄影曝光及其控制;
4.黑白胶卷的拍摄及冲放技术;
5.摄影的用光、构图、色彩、影调等知识;
6.综合运用所学摄影知识,解决实际问题的能力和书写能力。
五、题型结构
1.选择题;2.判断题;3.论述题。
六、参考书目
《摄影专业高考辅导教程》第六版,张福起主编,山东人民出版社,2017年4月。
考试科目(二):摄影作品和电影作品分析
一、考核目标
1.考查考生对摄影作品、电影作品内容的把握能力;
2.考查考生对摄影作品、电影作品形式和用光的把握能力;
3.考查考生对摄影作品、电影作品中使用技巧的把握能力;
4.考查考生对电影作品音频的把握能力;
5.考查考生对摄影作品、电影作品的整体分析、评价、总结能力;
6.考查考生写作能力。
二、考试形式
1.笔试,闭卷考试,满分100分;
2.考试时间共60分钟;
3.线上考试。
三、考试要求
1.考生能够运用摄影、电影方面知识分析摄影作品和电影作品;
2.考生能够从作品的内容、形式、技巧等方面进行分析;
3.摄影作品、电影作品分析撰写每篇字数不少于500字;
4.观点明确、逻辑关系清晰;
5.字迹工整,卷面整洁,语句通顺。
四、考核知识点
1.摄影、电影基础知识;
2.读图分析能力、电影分析能力;
3.语言表达能力和写作能力。
五、题型结构
1.摄影作品分析,根据图片进行分析;
2.电影作品分析,分析电影一部。
六、参考书目
1.《影视作品分析》第七版,张福起主编,山东人民出版社,2018年3月;
2.《影视作品赏析》第二版,王克勇著,高等教育出版社,2016年1月;
3.《摄影作品分析》第三版,于晓风著,东华大学出版社,2020年8月。
考试专业:数字媒体艺术
考试科目(一):专业基础测试
一、考核目标
1.考查考生是否真实喜欢本专业,对国内外数字媒体艺术产业、影视产业现状和发展趋势以及数字影视特效的制作技术发展趋势是否了解;
2.考查考生对影视艺术史、影视语言以及影视理论知识是否有所掌握;
3.考查考生是否具备一定的数字艺术创意设计意识和审美意识;
4.考查考生是否具备本专业学习和培养潜力。
二、考试形式
1.面试,满分100分;
2.线上考试。
三、考试要求
1.使用普通话作答,声音洪亮,吐词清晰,以“我已答题完毕”结束考试;
2.影视作品片段分析要求考生对作品的主题、人物、情节、技术手段、表现形式、画面、声音和剪辑手法等方面进行具体分析。
四、考核知识点
1.高中或美术培训期间艺术、美术理论知识;
2.热点影视作品和影视现象分析;
3.影视艺术史、影视语言到影视理论基础知识;
4.国内外数字媒体艺术产业、数字影视产业现状和发展趋势;
5.电影电视制作技术发展趋势;
6.影视作品创意构思、作品主题表达和影视画面分析等。
五、参考书目
1.《影视艺术概论》,詹庆生著,清华大学出版社,2018年11月;
2.《影视作品分析》,周振华主编,中国传媒大学出版社,2016年8月。
考试科目(二):影视画面表现
一、考核目标
1.考查考生是否具备数字影视作品的视觉设计基础能力;
2.考查考生是否具备相应的美术造型能力;
3.考查考生对影视剧作、策划案文本的理解能力和绘画创作能力;
4.考查考生是否具备今后学习和将来从事本专业的潜在素质及必须具备的审美能力。
二、考试形式
1.默写,满分100分;
2.考试时间共60分钟;
3.线上考试。
三、考试要求
1.根据给定的影视策划方案或影视剧本,选取其中一个重要的情节构思画面完成绘画创作;
2.画面中必须出现故事或者策划方案中的主要角色,不得出现任何与考生信息相关的文字性内容;
3.考试用纸为八开素描纸,不得做任何标记;
4.使用铅笔或者炭笔绘制,可使用彩色铅笔或马克笔简单着色,不得使用其他水性和油性介质着色;
5.考试用具:考试用纸、笔、画板、画架及相关用具考生自备;
6.卷面整洁,不允许使用定画液、喷剂等。
四、考核知识点
1.人物造型与动态的生动表现;
2.形体塑造、透视、立体空间、明暗关系;
3.准确理解语言文字的内涵,根据自身理解将文字视觉化处理并用画面进行生动表达。
五、题型结构
绘画
考试专业:艺术与科技
考试科目(一):形态解析与表达
一、考核目标
通过考生对题干的理解,完成形态的创意绘画测试,旨在达到以下考核目标:
1.考查考生是否具备相应的美术造型能力;
2.考查考生对不同绘画技法的掌握能力及画面效果的艺术表现能力;
3.考查学生对题干中关键词的分析能力及自我创作观点的表达能力;
4.考查考生是否具备大学期间专业学习和将来从事本专业的潜在素质及必须具备的审美能力。
二、考试形式
1.默写,满分100分;
2.考试时间共60分钟;
3.线上考试。
三、考试要求
1.按照试题要求作答,不得随意增加或减少绘画素材;
2.绘画风格不限、材料不限、工具不限;
3.考试用纸为八开画纸(素描、水彩、水粉纸均可),不得做任何标记;
4.考试用具:考试用纸、笔、画板、画架及相关用具考生自备;
5.卷面整洁,不允许使用定画液、喷剂等。
四、考核知识点
1.题干的分析理解能力;
2.形态造型能力;
3.色彩的表现能力;
4.创意思维能力;
5.自我创作观点的表达能力;
6.画面构图;
7.作品风格和画面艺术效果表现力。
五、题型结构
绘画
六、参考书目
各个出版社出版的关于素描技法、色彩技法、设计创意表达、设计思维训练、构成基础等书籍均可。
考试科目(二):综合能力测试
一、考核目标
1.考查考生未来在该专业领域内发展的潜能及艺术审美能力;
2.考查考生对题干中作品的艺术鉴赏能力;
3.考查考生对当下社会热点艺术活动的关注度和理解能力;
4.考查考生对画面的形态、色彩、构图、创意表现手法的分析能力;
5.考查考生的逻辑思维能力、应变能力及语言表达能力。
二、考试形式
1.面试,满分100分。
2.线上考试。
三、考试要求
1.使用普通话作答,声音洪亮,吐词清晰,以“我已答题完毕”结束考试;
2.认真分析题目及关键词,结合题目中的图文资料作答;
3.考试过程中,不得牵扯与题干内容无关的案例。
四、考核知识点
1.数字艺术热点事件分析;
2.新媒体艺术表现及应用案例分析;
3.博物馆等展示场所中现代科技手段应用分析;
4.会展活动中现代科技手段应用分析;
5.公共空间与公共设施设计;
6.交互设计。
五、参考书目
各个出版社出版的关于现代设计史、展示设计概论、新媒体艺术、展示设计等书籍均可。
考试专业:艺术设计学
考试科目(一):结构素描
一、考核目标
1.考查考生对描绘对象的整体造型能力;
2.考查考生对描绘对象的比例、透视、结构、体积、空间位置、明暗关系、层次、质感等方面的观察、认知、理解和表现的能力;
3.考查考生是否具备明确的表现视觉感受和对结构造型的理解的能力;
4.考查考生是否具备今后学习和将来从事本专业的潜在素质及必须具备的审美能力。
二、考试形式
1.默写,满分100分;
2.考试时间共60分钟;
3.线上考试。
三、考试要求
1.按照试题要求作答,不得随意增加或减少绘画素材;
2.考试用纸为八开素描纸,使用铅笔或炭笔表现,不得做任何标记;
3.考试用具:考试用纸、笔、画板、画架及相关用具考生自备;
4.卷面整洁,不允许使用定画液、喷剂等。
四、考核知识点
1.构图的合理性,画面的层次感以及整体造型能力;
2.形体结构、比例、透视、体积、空间、明暗、质感、量感表现能力;
3.有完整的视觉效果和主次关系。
五、题型结构
绘画
六、参考书目
1.《零基础素描从入门到精通》,邱文昭著,中国商务出版社,2020年8月;
2.《结构素描静物写生》,林栋编著,上海人民美术出版社,2016年1月;
3.《素描基础教程—结构素描》,张恒国编著,清华大学出版社,2016年2月;
4.《素描》,王华祥著,高等教育出版社,2014年6月。
考试科目(二):设计色彩
一、考核目标
通过静物组合默写,旨在达到:
1.考查考生基础的色彩感知力;
2.考查考生对色彩常见工具的使用和技法表现能力;
3.考查考生色彩、色调的综合表现能力;
4.考查考生画面构图以及创新思维与色彩艺术表现的能力。
二、考试形式
1.默写,满分100分;
2.考试时间共60分钟;
3.线上考试。
三、考试要求
1.按照试题要求作答,不得随意增加或减少绘画素材;
2.考试用纸为八开素描纸或者水粉纸,使用水彩或水粉颜料表现,不得做任何标记;
3.考试用具:考试用纸、笔、画板、画架及相关用具考生自备;
4.卷面整洁,不允许使用定画液、喷剂等。
四、考核知识点
1.色彩感知能力;
2.色彩常见工具的使用和技法表现能力;
3.色彩、色调的综合表现能力;
4.画面构图以及创新思维与色彩艺术表现的能力。
五、题型结构
绘画
六、参考书目
1.《设计色彩基础》,郑美京、王雪青著,上海人民美术出版社,2017年1月;
2.《设计色彩》,林家阳著,高等教育出版社,2014年8月;
3.《赋彩.色彩静物》,侯长广著,重庆出版社,2020年6月;
4.《设计色彩》,周至禹著,高等教育出版社,2016年5月。
考试专业:音乐表演(合唱、民族、美声唱法)
该专业视唱练耳及基本乐理总分为100分(视唱占30%、练耳占40%、基本乐理占30%),不计入专业总分,在专业划线时单独划定该科单科成绩合格线。
考试科目(一):视唱
一、考核目标
通过对考生节奏、音准、音乐素养与乐感的考查,旨在达到以下考核目标:
1.考查考生对音准的视唱能力;
2.考查考生常见的节拍与节奏型掌握程度;
3.考查考生是否具备今后学习和将来从事本专业的潜在素质。
二、考试形式
1.面试,按百分制计分;
2.线上考试。
三、考试要求
1.准确地唱出单声部旋律的音准、节奏,注意乐句之间的呼吸;
2.视唱开始后,考生不得弹奏钢琴或者其他乐器提示音高,否则视为作弊。
四、考核知识点
一个升降号以内,含常见节拍与节奏型的单声部曲调。
五、参考书目
《单声部视唱教程(上)修订版》,上海音乐学院视唱练耳教研组编著,上海音乐出版社,2018年4月;
《视唱练耳分级教程》第一级,中国音乐学院作曲系视唱练耳教研,高等教育出版社,2004年7月。
考试科目(二):练耳
一、考核目标
通过对考生音乐听觉能力、音乐素养与乐感的考查,旨在达到以下考核目标:
1.考查考生对音准的分辨能力;
2.考查考生对音高、音组、音程、三和弦、七和弦、节奏、旋律、调式等听辨能力掌握程度;
3.考查考生是否具备今后学习和将来从事本专业的潜在素质。
二、考试形式
1.笔试,闭卷考试,听录音作答,按百分制计分;
2.考试时间共40分钟;
3.线上考试。
三、考试要求
准确地听辨并选择出试题中的音组、音程、和弦、节奏、单声部旋律。
四、考核知识点
1.音组:2至5个音;
2.音程:纯四、五、八度,大小二、三、六、七度,增四、减五度;
3.和弦:大、小、增、减三和弦原、转位(密集排列),大小、小小、减小、减减七和弦原、转位(密集排列);
4.节拍、节奏:常见节拍、节奏型;
5.旋律:一个升降号以内,含常见节拍、节奏型的单声部曲调。
五、题型结构
选择题
六、参考书目
《单声部视唱教程(上)修订版》,上海音乐学院视唱练耳教研组编著,上海音乐出版社,2018年4月;
《视唱练耳分级教程》第一级,中国音乐学院作曲系视唱练耳教研,高等教育出版社,2004年7月。
考试科目(三):基本乐理
一、考核目标
通过对考生音乐基础知识的考查,旨在达到以下考核目标:
1.考查考生记谱法、各种演奏法记号和省略记号的掌握程度;
2.考查考生节奏、节拍以及音值组合法掌握程度;
3.考查考生对音乐表情的掌握程度,认识相关术语;
4.考查考生音程与和弦的有关知识掌握程度;
5.考查考生大小调、民族调式、移调以及转调掌握程度。
二、考试形式
1.笔试,闭卷考试,按百分制计分;
2.考试时间共60分钟;
3.线上考试。
三、考试要求
1.对于基本知识、基本概念必须有透彻地了解,并且能够准确地表述;
2.系统、全面地把握本课程的基本理论,能对有关问题进行正确的阐释;
3.能够掌握分析问题的技能,能够运用学到的基本知识、基本理论分析和解决有关的理论问题和实际问题。
四、考核知识点
掌握记谱法、节奏、音乐术语、音程、和弦、大小调式、民族调式、调式中的音程与和弦、半音阶、转调、移调等。
五、题型结构
选择题
六、参考书目
《基本乐理简明教程》,李重光编著,人民音乐出版社,2018年4月。
考试科目(四):声乐演唱
一、考核目标
1.考查考生的声音基本条件及声乐基础;
2.考查考生的音乐感觉和节奏节拍等;
3.考查考生演唱和驾驭作品的能力;
4.考查考生是否具备今后学习和将来从事本专业的潜在素质。
二、考试形式
1.面试,满分400分;
2.线上考试。
三、考试要求
1.演唱1首声乐作品(中外作品均可),清唱,不允许使用伴奏;
2.作品演唱必须完整,能够熟练背唱曲目;
3.着演出服参加考试。
四、考核知识点
1.作品的难易程度;
2.自身的声音条件;
3.发声状态和声乐基础;
4.作品的驾驭能力;
5.舞台表现力。
五、参考书目
《高考音乐强化训练》,余开基、赵娟编著,湖南文艺出版社,2019年5月;
《民族唱法歌曲大全》第二辑,郭祥义编著,山西教育出版社,2019年2月;
《意大利歌曲集》,尚家骧,人民音乐出版社,2019年8月。
考试专业:音乐表演(流行演唱)
该专业视唱练耳及基本乐理总分为100分(视唱占30%、练耳占40%、基本乐理占30%),不计入专业总分,在专业划线时单独划定该科单科成绩合格线。
考试科目(一):视唱
一、考核目标
通过对考生节奏、音准、音乐素养与乐感的考查,旨在达到以下考核目标:
1.考查考生对音准的视唱能力;
2.考查考生常见的节拍与节奏型掌握程度;
3.考查考生是否具备今后学习和将来从事本专业的潜在素质。
二、考试形式
1.面试,按百分制计分;
2.线上考试。
三、考试要求
1.准确地唱出单声部旋律的音准、节奏,注意乐句之间的呼吸;
2.视唱开始后,考生不得弹奏钢琴或者其他乐器提示音高,否则视为作弊。
四、考核知识点
一个升降号以内,含常见节拍与节奏型的单声部曲调。
五、参考书目
《单声部视唱教程(上)修订版》,上海音乐学院视唱练耳教研组编著,上海音乐出版社,2018年4月;
《视唱练耳分级教程》第一级,中国音乐学院作曲系视唱练耳教研,高等教育出版社,2004年7月。
考试科目(二):练耳
一、考核目标
通过对考生音乐听觉能力、音乐素养与乐感的考查,旨在达到以下考核目标:
1.考查考生对音准的分辨能力;
2.考查考生对音高、音组、音程、三和弦、七和弦、节奏、旋律、调式等听辨能力掌握程度;
3.考查考生是否具备今后学习和将来从事本专业的潜在素质。
二、考试形式
1.笔试,闭卷考试,听录音作答,按百分制计分;
2.考试时间共40分钟;
3.线上考试。
三、考试要求
准确地听辨并选择出试题中的音组、音程、和弦、节奏、单声部旋律。
四、考核知识点
1.音组:2至5个音;
2.音程:纯四、五、八度,大小二、三、六、七度,增四、减五度;
3.和弦:大、小、增、减三和弦原、转位(密集排列),大小、小小、减小、减减七和弦原、转位(密集排列);
4.节拍、节奏:常见节拍、节奏型;
5.旋律:一个升降号以内,含常见节拍、节奏型的单声部曲调。
五、题型结构
选择题
六、参考书目
《单声部视唱教程(上)修订版》,上海音乐学院视唱练耳教研组编著,上海音乐出版社,2018年4月;
《视唱练耳分级教程》第一级,中国音乐学院作曲系视唱练耳教研,高等教育出版社,2004年7月。
考试科目(三):基本乐理
一、考核目标
通过对考生音乐基础知识的考查,旨在达到以下考核目标:
1.考查考生记谱法、各种演奏法记号和省略记号的掌握程度;
2.考查考生节奏、节拍以及音值组合法掌握程度;
3.考查考生对音乐表情的掌握程度,认识相关术语;
4.考查考生音程与和弦的有关知识掌握程度;
5.考查考生大小调、民族调式、移调以及转调掌握程度。
二、考试形式
1.笔试,闭卷考试,按百分制计分;
2.考试时间共60分钟;
3.线上考试。
三、考试要求
1.对于基本知识、基本概念必须有透彻地了解,并且能够准确地表述;
2.系统、全面地把握本课程的基本理论,能对有关问题进行正确的阐释;
3.能够掌握分析问题的技能,能够运用学到的基本知识、基本理论分析和解决有关的理论问题和实际问题。
四、考核知识点
掌握记谱法、节奏、音乐术语、音程、和弦、大小调式、民族调式、调式中的音程与和弦、半音阶、转调、移调等。
五、题型结构
选择题
六、参考书目
《基本乐理简明教程》,李重光编著,人民音乐出版,2018年4月。
考试科目(四):流行演唱
一、考核目标
1.考查考生对流行演唱的演唱技巧、方法掌握的能力;
2.考查考生对不同流行音乐风格的掌握程度;
3.考查考生基本的音准、节奏、音乐表现力等音乐能力。
二、考试形式
1.面试,满分400分;
2.线上考试。
三、考试要求
1.演唱1首作品(中英文均可),清唱,不允许使用伴奏;
2.作品演唱必须完整,能够熟练背唱曲目;
3.着演出服参加考试。
四、考核知识点
1.作品的难易程度;
2.自身的声音条件;
3.发声状态和声乐基础;
4.作品的驾驭能力;
5.舞台表现力和流行音乐风格的把握。
五、参考书目
《通俗歌曲演唱教程》,徐元勇编著,上海音乐学院出版社,2008年1月;
《社会艺术水平流行演唱考级标准教程》,杨士春编选,四川文艺出版社,2011年7月。
考试专业:音乐表演(器乐)
【钢琴、手风琴(键盘)、琵琶、古筝、扬琴、二胡、柳琴、古琴、中阮、笙、唢呐、竹笛、小提琴、中提琴、大提琴、低音提琴、长笛、巴松管、单簧管、双簧管、圆号、小号、长号、大号、萨克斯管、古典吉他、民谣吉他、电吉他、电贝司、流行键盘、流行打击乐、西洋古典打击乐、中国民族打击乐】
该专业视唱练耳及基本乐理总分为100分(视唱占30%、练耳占40%、基本乐理占30%),不计入专业总分,在专业划线时单独划定该科单科成绩合格线。
考试科目(一):视唱
一、考核目标
通过对考生节奏、音准、音乐素养与乐感的考查,旨在达到以下考核目标:
1.考查考生对音准的视唱能力;
2.考查考生常见的节拍与节奏型掌握程度;
3.考查考生是否具备今后学习和将来从事本专业的潜在素质。
二、考试形式
1.面试,按百分制计分;
2.线上考试。
三、考试要求
1.准确地唱出单声部旋律的音准、节奏,注意乐句之间的呼吸;
2.视唱开始后,考生不得弹奏钢琴或者其他乐器提示音高,否则视为作弊。
四、考核知识点
一个升降号以内,含常见节拍与节奏型的单声部曲调。
五、参考书目
《单声部视唱教程(上)修订版》,上海音乐学院视唱练耳教研组编著,上海音乐出版社,2018年4月;
《视唱练耳分级教程》第一级,中国音乐学院作曲系视唱练耳教研,高等教育出版社,2004年7月。
考试科目(二):练耳
一、考核目标
通过对考生音乐听觉能力、音乐素养与乐感的考查,旨在达到以下考核目标:
1.考查考生对音准的分辨能力;
2.考查考生对音高、音组、音程、三和弦、七和弦、节奏、旋律、调式等听辨能力掌握程度;
3.考查考生是否具备今后学习和将来从事本专业的潜在素质。
二、考试形式
1.笔试,闭卷考试,听录音作答,按百分制计分;
2.考试时间共40分钟;
3.线上考试。
三、考试要求
准确地听辨并选择出试题中的音组、音程、和弦、节奏、单声部旋律。
四、考核知识点
1.音组:2至5个音;
2.音程:纯四、五、八度,大小二、三、六、七度,增四、减五度;
3.和弦:大、小、增、减三和弦原、转位(密集排列),大小、小小、减小、减减七和弦原、转位(密集排列);
4.节拍、节奏:常见节拍、节奏型;
5.旋律:一个升降号以内,含常见节拍、节奏型的单声部曲调。
五、题型结构
选择题
六、参考书目
《单声部视唱教程(上)修订版》,上海音乐学院视唱练耳教研组编著,上海音乐出版社,2018年4月;
《视唱练耳分级教程》第一级,中国音乐学院作曲系视唱练耳教研,高等教育出版社,2004年7月。
考试科目(三):基本乐理
一、考核目标
通过对考生音乐基础知识的考查,旨在达到以下考核目标:
1.考查考生记谱法、各种演奏法记号和省略记号的掌握程度;
2.考查考生节奏、节拍以及音值组合法掌握程度;
3.考查考生对音乐表情的掌握程度,认识相关术语;
4.考查考生音程与和弦的有关知识掌握程度;
5.考查考生大小调、民族调式、移调以及转调掌握程度。
二、考试形式
1.笔试,闭卷考试,按百分制计分;
2.考试时间共60分钟;
3.线上考试。
三、考试要求
1.对于基本知识、基本概念必须有透彻地了解,并且能够准确地表述;
2.系统、全面地把握本课程的基本理论,能对有关问题进行正确的阐释;
3.能够掌握分析问题的技能,能够运用学到的基本知识、基本理论分析和解决有关的理论问题和实际问题。
四、考核知识点
掌握记谱法、节奏、音乐术语、音程、和弦、大小调式、民族调式、调式中的音程与和弦、半音阶、转调、移调等。
五、题型结构
选择题
六、参考书目
《基本乐理简明教程》,李重光编著,人民音乐出版,2018年4月。
考试科目(四):乐器演奏
一、考核目标
1.考查考生对于该门乐器演奏技巧的基本掌握情况;
2.考查考生在演奏过程中对音乐的理解和感知以及音乐表达;
3.考查考生是否具备今后学习和将来从事本专业的潜在素质;
二、考试形式
1.面试,满分400分;
2.线上考试。
三、考试要求
1.独奏、背奏作品一首,不允许使用伴奏;
2.演奏曲目要求反复段落一律不反复;
3.着演出服参加考试。
四、考核知识点
1.乐器演奏基本功;
2.乐曲的完整性;
3.乐曲演奏中的音乐素养;
4.掌握该门乐器的综合能力。
五、参考书目
各省市的考级教程、各专业的协奏曲、奏鸣曲、练习曲集等。
考试专业:音乐学
该专业所有科目成绩均计入总分。其中视唱练耳及基本乐理总分为100分(视唱占30%、练耳占40%、基本乐理占30%)。
考试科目(一):视唱
一、考核目标
通过对考生节奏、音准、音乐素养与乐感的考查,旨在达到以下考核目标:
1.考查考生对音准的视唱能力;
2.考查考生常见的节拍与节奏型掌握程度;
3.考查考生是否具备今后学习和将来从事本专业的潜在素质。
二、考试形式
1.面试,按百分制计分;
2.线上考试。
三、考试要求
1.准确地唱出单声部旋律的音准、节奏,注意乐句之间的呼吸;
2.视唱开始后,考生不得弹奏钢琴或者其他乐器提示音高,否则视为作弊。
四、考核知识点
一个升降号以内,含常见节拍与节奏型的单声部曲调。
五、参考书目
《单声部视唱教程(上)修订版》,上海音乐学院视唱练耳教研组编著,上海音乐出版社,2018年4月;
《视唱练耳分级教程》第一级,中国音乐学院作曲系视唱练耳教研,高等教育出版社,2004年7月。
考试科目(二):练耳
一、考核目标
通过对考生音乐听觉能力、音乐素养与乐感的考查,旨在达到以下考核目标:
1.考查考生对音准的分辨能力;
2.考查考生对音高、音组、音程、三和弦、七和弦、节奏、旋律、调式等听辨能力掌握程度;
3.考查考生是否具备今后学习和将来从事本专业的潜在素质。
二、考试形式
1.笔试,闭卷考试,听录音作答,按百分制计分;
2.考试时间共40分钟;
3.线上考试。
三、考试要求
准确地听辨并选择出试题中的音组、音程、和弦、节奏、单声部旋律。
四、考核知识点
1.音组:2至5个音;
2.音程:纯四、五、八度,大小二、三、六、七度,增四、减五度;
3.和弦:大、小、增、减三和弦原、转位(密集排列),大小、小小、减小、减减七和弦原、转位(密集排列);
4.节拍、节奏:常见节拍、节奏型;
5.旋律:一个升降号以内,含常见节拍、节奏型的单声部曲调。
五、题型结构
选择题
六、参考书目
《单声部视唱教程(上)修订版》,上海音乐学院视唱练耳教研组编著,上海音乐出版社,2018年4月;
《视唱练耳分级教程》第一级,中国音乐学院作曲系视唱练耳教研,高等教育出版社,2004年7月。
考试科目(三):基本乐理
一、考核目标
通过对考生音乐基础知识的考查,旨在达到以下考核目标:
1.考查考生记谱法、各种演奏法记号和省略记号的掌握程度;
2.考查考生节奏、节拍以及音值组合法掌握程度;
3.考查考生对音乐表情的掌握程度,认识相关术语;
4.考查考生音程与和弦的有关知识掌握程度;
5.考查考生大小调、民族调式、移调以及转调掌握程度。
二、考试形式
1.笔试,闭卷考试,按百分制计分;
2.考试时间共60分钟;
3.线上考试。
三、考试要求
1.对于基本知识、基本概念必须有透彻地了解,并且能够准确地表述;
2.系统、全面地把握本课程的基本理论,能对有关问题进行正确的阐释;
3.能够掌握分析问题的技能,能够运用学到的基本知识、基本理论分析和解决有关的理论问题和实际问题。
四、考核知识点
掌握记谱法、节奏、音乐术语、音程、和弦、大小调式、民族调式、调式中的音程与和弦、半音阶、转调、移调等。
五、题型结构
选择题
六、参考书目
《基本乐理简明教程》,李重光编著,人民音乐出版,2018年04月。
考试科目(四):声乐演唱
一、考核目标
通过考生对中外声乐作品的演唱,旨在达到以下考核目标:
1.考查考生的声乐演唱能力;
2.考查考生对声乐作品的理解及掌握程度;
3.考查考生对声乐作品的音乐处理;
4.考查考生是否具备今后学习和将来从事本专业的潜在素质。
二、考试形式
1.面试,满分150分。
2.线上考试。
三、考试要求
1.准备中国声乐作品(包括民族民间小调、戏曲、古诗词作品)、外国声乐作品(咏叹调、艺术歌曲)各一首,演唱其中一首;
2.考生能够熟练背唱曲目,清唱,不允许使用伴奏;
3.着演出服参加考试。
四、考核知识点
1.作品的完成度;
2.声音的音色;
3.声乐技能技巧的掌握程度;
4.作品的音乐理解与处理
5.舞台表现力。
五、参考书目
《高考音乐强化训练》,余开基、赵娟编著,湖南文艺出版社,2019年5月;
《民族唱法歌曲大全》第二辑,郭祥义编著,山西教育出版社,2019年2月;
《意大利歌曲集》,尚家骧,人民音乐出版社,2019年8月。
考试科目(五):钢琴(或其他乐器)演奏
一、考核目标
通过考生对钢琴(或其他乐器)的演奏、诠释,旨在达到以下考核目标:
1.考查考生的钢琴(或其他乐器)演奏能力;
2.考查考生对钢琴(或其他乐器)作品的理解及掌握程度;
3.考查考生对钢琴(或其他乐器)作品的音乐处理;
4.考查考生是否具备今后学习和将来从事本专业的潜在素质。
二、考试形式
1.面试,满分150分;
2.线上考试。
三、考试要求
1.准备练习曲一首,乐曲(中外不限)或奏鸣曲快板乐章一首,演奏其中一首;
2.考生能够熟练背奏曲目,不允许使用伴奏;
3.演奏曲目要求反复段落一律不反复;
4.着演出服参加考试。
四、考核知识点
1.作品的完成度;
2.演奏方法与演奏姿态;
3.作品演奏的技能技巧的掌握程度:
4.对作品的音乐处理。
五、参考书目
《肖邦练习曲集》(出版日期与出版社不限);
《中国钢琴名曲30首》,魏廷格编注,人民音乐出版社,2018年4月;
《贝多芬奏鸣曲集》,(德)B.A.瓦尔勒编,人民音乐出版社,2000年3月;
《巴赫钢琴十二平均律曲集上卷》、《巴赫钢琴十二平均律曲集下卷》(出版时间与地点不限);
其他乐器参考各省市考级教程、各专业的协奏曲、奏鸣曲、练习曲集等。
考试专业:音乐学(电子音乐创作与制作)
该专业所有科目成绩均计入总分。其中视唱练耳总分为100分(视唱占40%、练耳占60%)。《声乐演唱》和《钢琴(或其他乐器)演奏》科目,考生任选其中一科进行考试。
考试科目(一):视唱
一、考核目标
通过对考生节奏、音准、音乐素养与乐感的考查,旨在达到以下考核目标:
1.考查考生对音准的视唱能力;
2.考查考生常见的节拍与节奏型掌握程度;
3.考查考生是否具备今后学习和将来从事本专业的潜在素质。
二、考试形式
1.面试,按百分制计分;
2.线上考试。
三、考试要求
1.准确地唱出单声部旋律的音准、节奏,注意乐句之间的呼吸;
2.视唱开始后,考生不得弹奏钢琴或者其他乐器提示音高,否则视为作弊。
四、考核知识点
一个升降号以内,含常见节拍与节奏型的单声部曲调。
五、参考书目
《单声部视唱教程(上)修订版》,上海音乐学院视唱练耳教研组编著,上海音乐出版社,2018年4月;
《视唱练耳分级教程》第一级,中国音乐学院作曲系视唱练耳教研,高等教育出版社,2004年7月。
考试科目(二):练耳
一、考核目标
通过对考生音乐听觉能力、音乐素养与乐感的考查,旨在达到以下考核目标:
1.考查考生对音准的分辨能力;
2.考查考生对音高、音组、音程、三和弦、七和弦、节奏、旋律、调式等听辨能力掌握程度;
3.考查考生是否具备今后学习和将来从事本专业的潜在素质。
二、考试形式
1.笔试,闭卷考试,听录音作答,按百分制计分;
2.考试时间共40分钟;
3.线上考试。
三、考试要求
准确地听辨并选择出试题中的音组、音程、和弦、节奏、单声部旋律。
四、考核知识点
1.音组:2至5个音;
2.音程:纯四、五、八度,大小二、三、六、七度,增四、减五度;
3.和弦:大、小、增、减三和弦原、转位(密集排列),大小、小小、减小、减减七和弦原、转位(密集排列);
4.节拍、节奏:常见节拍、节奏型;
5.旋律:一个升降号以内,含常见节拍、节奏型的单声部曲调。
五、题型结构
选择题
六、参考书目
《单声部视唱教程(上)修订版》,上海音乐学院视唱练耳教研组编著,上海音乐出版社,2018年4月;
《视唱练耳分级教程》第一级,中国音乐学院作曲系视唱练耳教研,高等教育出版社,2004年7月。
考试科目(三):基本乐理
一、考核目标
通过对考生音乐基础知识的考查,旨在达到以下考核目标:
1.考查考生记谱法、各种演奏法记号和省略记号的掌握程度;
2.考查考生节奏、节拍以及音值组合法掌握程度;
3.考查考生对音乐表情的掌握程度,认识相关术语;
4.考查考生音程与和弦的有关知识掌握程度;
5.考查考生大小调、民族调式、移调以及转调掌握程度。
二、考试形式
1.笔试,闭卷考试,满分100分;
2.考试时间共60分钟;
3.线上考试。
三、考试要求
1.对于基本知识、基本概念必须有透彻地了解,并且能够准确地表述;
2.系统、全面地把握本课程的基本理论,能对有关问题进行正确的阐释;
3.能够掌握分析问题的技能,能够运用学到的基本知识、基本理论分析和解决有关的理论问题和实际问题。
四、考核知识点
掌握记谱法、节奏、音乐术语、音程、和弦、大小调式、民族调式、调式中的音程与和弦、半音阶、转调、移调等。
五、题型结构
选择题
六、参考书目
《基本乐理简明教程》,李重光编著,人民音乐出版,2018年04月。
考试科目(四):声乐演唱和钢琴(或其他乐器)演奏(二选一)
声乐演唱
一、考核目标
通过考查考生对中外声乐作品的演唱旨在达到以下考核目标:
1.考查考生的声乐演唱能力;
2.考查考生对声乐作品的理解及掌握程度;
3.考查考生对声乐作品的音乐处理;
4.考查考生是否具备今后学习和将来从事本专业的潜在素质。
二、考试形式
1.面试,满分200分。
2.线上考试。
三、考试要求
1.准备中国声乐作品(包括民族民间小调、戏曲、古诗词作品)、外国声作品各一首,演唱其中一首;
2.考生能够熟练背唱曲目,清唱,不允许使用伴奏;
3.着演出服参加考试。
四、考核知识点
1.作品的完成度;
2.声音的音色;
3.声乐技能技巧的掌握程度;
4.作品的音乐理解与处理;
5.舞台表现力。
五、参考书目
《高考音乐强化训练》,余开基、赵娟编著,湖南文艺出版社,2019年5月;
《民族唱法歌曲大全》第二辑,郭祥义编著,山西教育出版社,2019年2月;
《意大利歌曲集》,尚家骧,人民音乐出版社,2019年8月。
钢琴(或其他乐器)演奏
一、考核目标
通过考生对钢琴(或其他乐器)的演奏、诠释,旨在达到以下考核目标:
1.考查考生的钢琴(或其他乐器)演奏能力;
2.考查考生对钢琴(或其他乐器)作品的理解及掌握程度;
3.考查考生对钢琴(或其他乐器)作品的音乐处理;
4.考查考生是否具备今后学习和将来从事本专业的潜在素质。
二、考试形式
1.面试,满分200分;
2.线上考试。
三、考试要求
1.准备练习曲一首,乐曲(中外不限)或奏鸣曲快板乐章一首,演奏其中一首;
2.考生能够熟练背奏曲目,不允许使用伴奏;
3.演奏曲目要求反复段落一律不反复;
4.着演出服参加考试。
四、考核知识点
1.作品的完成度;
2.演奏方法与演奏姿态;
3.作品演奏的技能技巧的掌握程度:
4.对作品的音乐处理。
五、参考书目
《肖邦练习曲集》(出版日期与出版社不限);
《中国钢琴名曲30首》,魏廷格编注,人民音乐出版社,2018年4月;
《贝多芬奏鸣曲集》,(德)B.A.瓦尔勒编,人民音乐出版社,2000年3月;
《巴赫钢琴十二平均律曲集上卷》、《巴赫钢琴十二平均律曲集下卷》(出版时间与地点不限);
其他乐器参考各省市考级教程、各专业的协奏曲、奏鸣曲、练习曲集等。
四川文化艺术学院2023年省外艺术类专业校考考试大纲(舞蹈类)
考试专业:舞蹈学、舞蹈表演(中国舞、流行舞、现代舞)
考试科目(一):形体素质测试
一、考核目标
通过对考生身高、体重、臂展、上下身比例的测量以及五官的目测,旨在达到以下考核目标:
1.考查考生基本的外在身体条件;
2.考查考生是否具备今后学习和将来从事本专业的潜在素质。
二、考试形式
1.面试,满分100分;
2.线上考试。
三、考试要求
1.外形条件:女,五官端正、体格匀称、苗条,手、腿长,身高不低于160cm;男,五官端正、体型健美,手、腿长,身高不低于170cm;
2.考生(女)必须穿体操服、裤袜,舞蹈练功鞋参加考试;考生(男)必须穿紧身T恤(或舞蹈类练功服)、芭裤(或舞蹈类练功服),舞蹈练功鞋参加考试。
四、考核知识点
1.基本素质;2.基本仪表;3.基本体态。
考试科目(二):基本功测试
一、考核目标
通过对考生软开度及跳、转、翻等能力的面试考查,旨在达到以下考核目标:
1.考查考生基本的软开度及柔韧性;
2.考查考生的跳、转、翻的能力与表现力;
3.考查考生是否具备今后学习和将来从事本专业的潜在素质。
二、考试形式
1.面试,满分100分;
2.线上考试。
三、考试要求
1.软开度、柔韧性
女:搬前、旁腿,搬后腿或下腰;
男:搬前腿或下竖叉,搬旁腿或下横叉,下腰。
2.技术技巧测试
跳跃类:女:吸撩(弹)腿大跳、倒踢紫金冠跳;男:躜步、飞脚、摆腿跳;
旋转类:平转(4个及以上),四位转;
翻身类:点翻身,串翻身。
注:其他技术技巧也可做展示,并根据考生完成情况酌情加分。
3.考生必须穿舞蹈练功服、舞蹈练功鞋参加考试。
四、考核知识点
1.基本柔韧;2.基本能力;3.基本功。
考试科目(三):剧目片段或组合
一、考核目标
通过对考生身体协调性、舞感及表现力等能力的面试考查,旨在达到以下考核目标:
1.考查考生基本的身体协调性;
2.考查考生的舞感和表现力;
3.考查考生是否具备今后学习和将来从事本专业的潜在素质。
二、考试形式
1.面试,满分100分;
2.线上考试。
三、考试要求
1.考试内容
自备舞蹈片段或者组合,古典舞、民族民间舞、现代舞、当代舞、芭蕾舞、街舞,任选其一。
2.其他要求
(1)表演时间在3分钟以内;
(2)自备服装;
(3)自备音乐。
四、考核知识点
1.基本表现能力;2.基本表演能力。
考试专业:舞蹈表演(国标舞)
考试科目(一):形体素质测试
一、考核目标
通过对考生身高、体重、臂展、上下身比例的测量以及五官的目测,旨在达到以下考核目标:
1.考查考生基本的外在身体条件;
2.考查考生是否具备今后学习和将来从事本专业的潜在素质。
二、考试形式
1.面试,满分100分;
2.线上考试。
三、考试要求
1.外形条件:女,五官端正、体格匀称、苗条,手、腿长,身高不低于160cm;男,五官端正、体型健美,手、腿长,身高不低于170cm;
2.考生(女)必须穿体操服、裤袜,舞蹈练功鞋参加考试;考生(男)必须穿紧身T恤(或舞蹈类练功服)、芭裤(或舞蹈类练功服),舞蹈练功鞋参加考试。
四、考核知识点
1.基本素质;2.基本仪表;3.基本体态。
考试科目(二):基本功测试
一、考核目标
通过对考生柔韧性及平衡等能力的面试考查,旨在达到以下考核目标:
1.考查考生基本的软开度及柔韧性;
2.考查考生旋转的能力与表现力;
3.考查考生是否具备今后学习和将来从事本专业的潜在素质。
二、考试形式
1.面试,满分100分;
2.线上考试。
三、考试要求
1.软开度、柔韧性
竖叉,横叉,下腰;
2.技术技巧测试
旋转类:平转,伦巴舞定点转,伦巴舞螺旋转;
3.考生(女)必须穿体操服、裤袜,舞蹈练功鞋参加考试;考生(男)必须穿紧身T恤(或舞蹈类练功服)、芭裤(或舞蹈类练功服),舞蹈练功鞋参加考试。
四、考核知识点
1.基本柔韧;2.基本能力;3.基本功。
考试科目(三):剧目片段或组合
一、考核目标
通过对考生身体协调性、舞感及表现力等能力的面试考查,旨在达到以下考核目标:
1.考查考生基本的身体协调性;
2.考查考生的舞感和音乐节奏感;
3.考查考生是否具备今后学习和将来从事本专业的潜在素质。
二、考试形式
1.面试,满分100分;
2.线上考试。
三、考试要求
1.考试内容
自备舞蹈片段或者组合:拉丁舞主要考核伦巴、恰恰,摩登舞主要考核华尔兹、探戈和快步,任选其一。
2.其他要求
(1)表演时间在2分钟以内;
(2)自备服装(拉丁服或摩登服)以及拉丁鞋或摩登鞋;
(3)自备音乐。
四、考核知识点
1.基本表现能力;2基本表演能力。
考试专业:舞蹈编导
考试科目(一):形体素质测试
一、考核目标
通过对考生身高、体重、臂展、上下身比例的测量以及五官的目测,旨在达到以下考核目标:
1.考查考生基本的外在身体条件;
2.考查考生是否具备今后学习和将来从事本专业的潜在素质。
二、考试形式
1.面试,满分100分;
2.线上考试。
三、考试要求
1.外形条件:女,五官端正、体格匀称、苗条,手、腿长,身高不低于160cm;男,五官端正、体型健美,手、腿长,身高不低于170cm;
2.考生(女)必须穿体操服、裤袜,舞蹈练功鞋参加考试;考生(男)必须穿紧身T恤(或舞蹈类练功服)、芭裤(或舞蹈类练功服),舞蹈练功鞋参加考试。
四、考核知识点
1.基本素质;2.基本仪表;3.基本体态。
考试科目(二):基本功测试
一、考核目标
通过对考生软开度及跳、转、翻等能力的面试考查,旨在达到以下考核目标:
1.考查考生基本的软开度及柔韧性;
2.考查考生的跳、转、翻的能力与表现力;
3.考查考生是否具备今后学习和将来从事本专业的潜在素质。
二、考试形式
1.面试,满分100分;
2.线上考试。
三、考试要求
1.软开度、柔韧性
女:搬前、旁腿,搬后腿或下腰;
男:搬前腿或下竖叉,搬旁腿或下横叉,下腰。
2.技术技巧测试
(1)男:双飞燕、飞脚、摆腿跳、攒步、平转、四位转
(2)女:正反叉跳、大跳、倒踢紫金冠、平转、四位转
(3)翻身类:点翻身、串翻身
(4)自备技术技巧组合。
注:其他技术技巧也可做展示,并根据考生完成情况酌情加分。
3.考生必须穿舞蹈练功服、舞蹈练功鞋参加考试。
四、考核知识点
1.基本柔韧;2.基本能力;3.基本功。
考试科目(三):剧目
一、考核目标
通过对考生身体协调性、舞感及表现力等能力的面试考查,旨在达到以下考核目标:
1.考查考生基本的身体协调性;
2.考查考生的舞感和表现力;
3.考查考生是否具备今后学习和将来从事本专业的潜在素质。
二、考试形式
1.面试,满分100分;
2.线上考试。
三、考试要求
1.考试内容
自备舞蹈作品:古典舞、民族民间舞、现代舞、当代舞、芭蕾舞等,任选其一。
2.其他要求
(1)自备舞蹈作品时间在3分钟以内;
(2)自备服装;
(3)自备音乐。
四、考核知识点
1.基本表现、表演能力;2.舞蹈作品完成能力。
考试科目(四):即兴编舞
一、考核目标
通过对考生的即兴、即兴编舞、舞感及表现力等能力的面试考查,旨在达到以下考核目标:
1.考查考生基本的身体协调性;
2.考查考生的即兴编舞能力;
3.考查考生是否具备今后学习和将来从事本专业的潜在素质。
二、考试形式
1.面试,满分100分;
2.线上考试。
三、考试要求
1.考试内容
考生根据所给予的音乐即兴舞蹈展示。
2.其他要求
(1)听完一遍音乐后开始考试;
(2)即兴舞种不限;
(3)自备练功服。
四、考核知识点
1.基本即兴编舞能力;2.基本表演能力。
考试专业:戏剧影视文学
考试科目(一):影视鉴赏
一、考核目标
通过对考生文艺常识及影视创意文案写作的考核,旨在达到以下考核目标:
1.考查考生对影视作品的感悟能力、鉴赏能力及创作能力;
2.考查考生对文学艺术常识的掌握程度;
3.考查考生的艺术素养、知识底蕴及写作能力;
4.考查考生灵活运用专业理论知识进行影视艺术作品创作的能力;
5.考查考生是否具备一定专业基础及今后学习和将来从事本专业的潜在素质。
二、考试形式
1.笔试,闭卷考试,满分100分;
2.考试时间共60分钟;
3.线上考试。
三、考试要求
1.根据试题要求作答;
2.简答题答题内容应符合专业理论的要求,所简述内容应有一定的专业理论支撑;
3.论述题、赏析题文字表达有力,语言顺畅,能够结合作品对艺术特征进行分析,且观点明确、论据充分、论证有力;
4.字迹工整,卷面整洁。
四、考核知识点
1.文艺常识掌握的深度、广度和高度;
2.观点正确、独到,创新性陈述观点;
3.戏剧、影视等专业知识运用准确、熟练。
五、题型结构
1.选择题;2.简答题;3.论述题;4.赏析题。
六、参考书目
《文艺常识》,陈晨主编,中国传媒大学社出版,2019年6月。
考试科目(二):创意写作
一、考核目标
通过对影视故事写作的考核,旨在达到以下考核目标:
1.考查考生对影视故事写作技巧的掌握;
2.考查考生的影视编剧艺术素养、影视文化底蕴及写作能力;
3.考查考生灵活运用专业理论知识进行影视故事创作的能力;
4.考查考生是否具备一定专业基础及今后学习和将来从事本专业的潜在素质。
二、考试形式
1.笔试,闭卷考试,满分100分;
2.考试时间共60分钟;
3.线上考试。
三、考试要求
1.故事题目类型包含直接命题式、续写式、关键词组合式三种,文体包含但不限于戏剧、短篇小说、故事等;
2.思想积极向上,主题深刻,故事内容新颖,符合影视传播规律;
3.故事情节完整,结构顺序合理,事件设置巧妙,矛盾冲突尖锐;
4.具有时空结构,体现影视思维,人物形象鲜明,具有性格特征;
5.字迹工整,卷面整洁,字数不少于800字。
四、考核知识点
1.影视故事写作技巧与手法;
2.视听语言的理解与运用到位;
3.构思新颖,逻辑缜密;
4.写作格式规范。
五、题型结构
写作题
六、参考书目
《影视高考命题故事创作(第三版)》,张福起主编,山东人民出版社,2014年3月15日。
考试专业:广播电视编导
考试科目(一):影视创作基础知识
一、考核目标
通过该科目的考核,了解考生的知识储备及艺术素养情况,旨在达到以下考核目标:
1.考查考生对时政热点、文学、艺术、生活常识等内容的掌握情况;
2.考查考生灵活运用影视艺术专业理论知识思考、分析、解答问题的能力;
3.考查考生是否具备学习本专业、未来从事本专业相关工作的潜在素质。
二、考试形式
1.笔试,闭卷考试,满分100分;
2.考试时间共60分钟;
3.线上考试。
三、考试要求
1.根据试题要求作答;
2.简答题答题内容应符合专业理论要求,所简述内容应有一定的专业理论支撑;
3.论述题答题内容应观点明确、论据充分、论证有力,语言表达顺畅;
4.字迹工整,卷面整洁。
四、考核知识点
1.影视艺术常识;
2.影视语言基础知识;
3.文学常识;
4.社会热点及生活百科知识。
五、题型结构
1.选择题;2.判断题;3.简答题;4.论述题。
六、参考书目
《文艺常识》第八版,张福起主编,山东人民出版社,2020年7月。
考试科目(二):影视创意创作
一、考核目标
通过对影视故事、影视文案写作的考核,旨在达到以下考核目标:
1.考查考生灵活运用专业理论知识进行影视故事、影视文案的创意写作能力;
2.考查考生对影视故事、影视文案写作方法与技巧的掌握情况,了解考生在影视编剧、策划、评析等方面的艺术素养;
3.考查考生是否具备学习本专业、未来从事本专业相关工作的潜在素质。
二、考试形式
1.笔试,闭卷考试,满分100分;
2.考试时间共60分钟;
3.线上考试。
三、考试要求
1.编写故事(包含直接命题式、续写式、关键词组合式三种)和影视文案写作(包括栏目策划、广告创意、分镜头脚本改写三类),任选其一;
2.思想积极向上,主题深刻,故事内容新颖,符合影视传播规律;
3.故事情节完整,结构顺序合理,事件设置巧妙,人物形象鲜明,矛盾冲突明显;
4.栏目策划、广告创意、分镜头脚本改写要体现影视传播规律及创作技巧,要具有一定的创意性;
5.字迹工整,卷面整洁,字数不少于800字。
四、考核知识点
1.影视故事、影视文案写作的技巧与手法;
2.视听语言的理解与运用;
3.影视作品创作的创意性;
4.文字语言的组织与表达。
五、题型结构
写作题
六、参考书目
《影视高考命题故事创作》第三版,张淑琴主编,山东人民出版社,2018年1月;
《影视编导》,魏艺、谭振主编,中国电影出版社,2016年1月。
考试专业:戏剧学
考试科目(一):戏剧鉴赏
一、考核目标
通过对考生戏剧文艺常识及戏剧创意文案写作的考核,旨在达到以下考核目标:
1.考查考生对戏剧作品的感悟能力、鉴赏能力及创作能力;
2.考查考生对戏剧艺术常识的掌握程度;
3.考查考生的戏剧艺术素养、知识底蕴及写作能力;
4.考查考生灵活运用专业理论知识进行戏剧艺术作品创作的能力;
5.考查考生是否具备一定的专业基础及今后学习和将来从事本专业的潜在素质。
二、考试形式
1.笔试,闭卷考试,满分100分;
2.考试时间共60分钟;
3.线上考试。
三、考试要求
1.根据试题要求作答;
2.简答题答题内容应符合专业理论的要求,所简述内容应有一定的专业理论支撑;
3.论述题、赏析题文字表达有力,语言顺畅,能够结合作品对艺术特征进行分析,且观点明确、论据充分、论证有力;
4.字迹工整,卷面整洁。
四、考核知识点
1.文艺常识掌握的深度、广度和高度;
2.观点正确、独到,创新性陈述观点;
3.戏剧学专业基本知识运用准确、熟练。
五、题型结构
1.选择题;2.简答题;3.论述题;4.赏析题。
六、参考书目
《文艺常识》,陈晨主编,中国传媒大学出版社,2019年6月。
考试科目(二):创意写作
一、考核目标
通过对戏剧故事写作的考核,旨在达到以下考核目标:
1.考查考生故事写作技巧的掌握,编剧艺术素养、影视文化底蕴及写作能力;
2.考查考生灵活运用专业理论知识进行故事创作的能力;
3.考查考生是否具备一定专业基础及今后学习和将来从事本专业的潜在素质。
二、考试形式
1.笔试,闭卷考试,满分100分;
2.考试时间共60分钟;
3.线上考试。
三、考试要求
1.故事题目类型包含直接命题式、续写式、关键词组合式三种,文体包含但不限于戏剧、短篇小说、故事等;
2.思想积极向上,主题深刻,故事内容新颖,符合影视传播规律;
3.故事情节完整,结构顺序合理,事件设置巧妙,矛盾冲突尖锐;
4.具有时空结构,体现影视思维,人物形象鲜明,具有性格特征;
5.字迹工整,卷面整洁,字数不少于800字。
四、考核知识点
1.戏剧故事写作技巧与手法;
2.戏剧结构的理解与运用到位;
3.构思新颖,逻辑缜密;
4.写作格式规范。
五、题型结构
写作题
六、参考书目
《影视高考命题故事创作(第三版)》,张福起主编,山东人民出版社,2014年3月15日。
考试专业:表演(影视表演)
考试科目(一):单人行动小品
一、考核目标
1.考生有机地组织单人行动,其过程中注重对动作的准确表达、无实物表演的精准性及单人行动小品完整性的创作体现;
2.单人行动小品结构相对完整,反映主题思想积极向上,事件矛盾和人物的选择具有时代特征,社会各阶层、各职业典型性为优;
3.具备真听、真看、真思考、真感受的能力,舞台上的表演做到真实、自然,具备一定的七力四感的创作能力。
二、考试形式
1.面试,满分100分;
2.线上考试。
三、考试要求
1.自备单人行动小品、立意鲜明;
2.能够自然真实的表现,具备生活实感;
3.塑造的人物形象鲜明;
4.强调单人行动小品的内容清晰完整,行动性较强,积极向上;
5.不允许化浓妆。
四、考核知识点
1.舞台行动能力;
2.真实表演手法;
3.塑造人物的能力。
五、参考书目
《戏剧表演基础》,梁伯龙、李月著,文化艺术出版社,2017年8月。
考试科目(二):台词
一、考核目标
1.考查考生对嗓音的控制能力和是否吐字清晰;
2.考查考生对台词稿件节奏的把握能力;
3.考查考生是否具备台词的表现能力;
4.考查考生是否具备良好的情感把控能力;
5.考查考生的声音塑造能力。
二、考试形式
1.面试,满分100分;
2.线上考试。
三、考试要求
1.考生自备台词文稿(诗歌、散文、寓言、台词、小说片段等任选一种体裁),脱稿;
2.能够较好地展现自己声音的状态;
3.能够准确把握台词轻重音的处理;
4.能够较完整地展现台词作品,具有人物感;
5.不允许化浓妆。
四、考核知识点
1.台词节奏;2.台词的轻重音;3.嗓音控制;4、吐字清晰;5、语言生动形象。
考试科目(三):形体
一、考核目标
1.考查考生对动作节奏的把控;
2.考查考生的身体柔韧度;
3.考查考生形体动作的协调性;
4.考查考生是否具备一定的形体爆发力及控制力。
二、考试形式
1.面试,满分100分;
2.线上考试。
三、考试要求
1.自备音乐,能够完整地展现形体片段;
2.能够准确把握音乐的节奏;
3.具有一定的形体控制能力,身体具备协调性;
4.具有一定的舞台美感;
5.不允许化浓妆。
四、考核知识点
1.对节奏的感受能力;2.身体的控制力;3.肢体协调;4、舞台美感。
考试专业:表演(服装表演)
考试科目(一):泳装量体及展示
一、考核目标
通过对考生的身体部位数据进行测量并进行展示,旨在达到以下考核目标:
1.考查考生身体脂肪含量;
2.考查考生身体围度及身材比例;
3.考查考生身体基本素质及完整度;
4.考查考生身体皮肤明净度。
二、考试形式
1.面试,满分100分;
2.线上考试。
三、考试要求
1.身着泳装(女生穿着比基尼,男生穿着短平角或三角泳裤);
2.自然真实表现,具有观赏性;
3.台风大方、自然;
4.女生扎马尾或梳背头;
5.临场状态好,积极向上;
6.不允许化浓妆。
四、考核知识点
1.泳装量体(三围,体重);
2.身体基本素质展示(比例,身体舒展度)。
五、参考书目
《时装表演与广告表演基础》,吴志琴著,中国纺织出版社,2016年7月。
考试科目(二):时装展示
一、考核目标
通过考生对自备服装进行展示,旨在达到以下考核目标:
1.考查考生对表演音乐节奏的把握能力;
2.考查考生身体律动的状态;
3.考查考生亲和力;
4.考查考生对所穿着服装的展示能力;
5.考查考生是否具备良好的舞台综合表现能力。
二、考试形式
1.面试,满分100分;
2.线上考试。
三、考试要求
1.考生自备展示服装(根据自身特点搭配,尽量修身合体);
2.能够较好的展现自己舞台的表现状态;
3.能够准确把握音乐的情感风格;
4.能够准确把握时装的设计感,具有舞台表现力;
5.不允许化浓妆。
四、考核知识点
1.节奏;2.舞台表现力;3.个性风格。
五、参考书目
《时装表演与广告表演基础》,吴志琴著,中国纺织出版社,2016年7月。
考试科目(三):才艺展示
一、考核目标
1.考查考生的身体协调性;
2.考查考生的舞台表现力;
3.考查考生才艺的突出性。
二、考试形式
1.面试,满分100分;
2.线上考试。
三、考试要求
1.动作协调流畅具有美感;
2.能够自然真实的展示其个人才华;
3.有突出的才艺价值;
4.不允许化浓妆。
四、考核知识点
1.舞台表现力;2.肢体协调性;3.舞台美感。
考试专业:戏剧影视美术设计
考试科目(一):命题色彩
一、考核目标
通过对考生绘画能力的考查,旨在达到以下考核目标:
1.考查考生对造型的把握能力;
2.考查考生对空间关系的塑造能力;
3.考查考生对色彩与光源变化的塑造能力;
4.考查考生是否具备绘画创作的能力;
5.考查考生是否具备良好的画面情感把控能力。
二、考试形式
1.默写,满分150分;
2.考试时间共60分钟;
3.线上考试。
三、考试要求
1.命题场景组合和命题静物组合,任选其一;
2.绘画色调统一、基础扎实;
3.有很好的空间感,色彩搭配合理;
4.较完整地展现主题和光色变化;
5.主题明确,构图完整,画面色彩统一,刻画深入有亮点;
6.考试用纸为八开水粉纸,不得做任何标记;
7.考试用具:考试用纸、笔、画板、画架及相关用具考生自备;
8.卷面整洁,不允许使用定画液、喷剂等。
四、考核知识点
1.主题;2.造型;3.空间;4.光色变化。
五、题型结构
绘画
考试科目(二):综合知识测试
一、考核目标
通过考生对题目分析、理解和阐述的整体表现,旨在达到以下考核目标:
1.考查考生对艺术理论基础知识的把控;
2.考查考生对戏剧影视美术设计专业的了解程度;
3.考查考生学习创作的综合协调性;
4.考查考生戏剧影视艺术分析和研究的能力。
二、考试形式
1.面试,满分50分;
2.线上考试。
三、考试要求
1.使用普通话作答,声音洪亮,吐词清晰,以“我已答题完毕”结束考试;
2.思维变通,对戏剧影视艺术有浓烈的兴趣,审题准确、立意鲜明;
3.对美术知识、艺术理论知识有一定的了解;
4.观点明确、语言流畅、思维清晰、论证有力。
四、考核知识点
1.美术基础知识;
2.传统文化基础知识;
3.戏剧与影视艺术基础知识;
4.美感与认知;
5.行动力与理解力。
五、参考书目
《文艺常识》第七版,张福起主编,山东人民出版社,2019年6月。
考试专业:动画
考试科目(一):动漫素描基础
一、考核目标
1.考查考生是否具备相应美术造型能力;
2.考查考生对人像或动漫角色或静物对象的素描造型特征、结构、比例、透视、立体空间造型、动态的掌握程度和主题画面的表达能力;
3.考查考生是否具备今后学习和将来从事本专业的潜在素质及必须具备的审美能力。
二、考试形式
1.默写,满分100分;
2.考试时间共60分钟;
3.线上考试。
三、考试要求
1.人像(或动漫角色)素描造型、静物(或动漫道具)素描、场景速写,三选一作答;
2.按照试题要求作答,不得随意增加或减少绘画素材;
3.绘画风格不限、材料不限;
4.考试用纸为八开素描纸,不得做任何标记;
5.考试用具:考试用纸、笔、画板、画架及相关用具考生自备;
6.卷面整洁,不允许使用定画液、喷剂等。
四、考核知识点
1.场景速写侧重人物(或动漫角色)以及场景物体的造型特征表达、人物与场景的关系、人物(或动漫角色)动态和情绪的生动表现,以及主题故事画面的准确表达;
2.人像(或动漫角色)素描和静物(或动漫道具)素描主要考查考生对表达对象形体塑造、透视、立体空间、明暗关系和动态的认识程度和主题画面的表达能力。
五、题型结构
绘画
考试科目(二):动漫色彩基础
一、考核目标
1.考查考生是否具备相应美术造型能力;
2.考查考生对动漫角色、风景、静物对象的色彩特征、色彩调性、色彩空间造型的掌握程度和主题画面色彩表达能力;
3.考查考生是否具备今后学习和将来从事本专业的潜在素质及必须具备的审美能力。
二、考试形式
1.默写,满分100分;
2.考试时间共60分钟;
3.线上考试。
三、考试要求
1.卡通漫画插画(需带背景)、色彩风景(需带有人物或角色)、色彩静物,三选一作答;
2.按照试题要求作答,不得随意增加或减少绘画素材;
3.绘画风格不限、材料不限;
4.考试用纸为八开水粉纸,不得做任何标记;
5.考试用具:考试用纸、笔、画板、画架及相关用具考生自备;
6.卷面整洁,不允许使用定画液、喷剂等。
四、考核知识点
1.卡通漫画插画侧重动漫角色的色彩搭配、画面色彩调性、色彩空间造型、动漫角色与环境背景的相互依托关系、动漫角色动态和情绪的生动表现,以及主题画面故事的准确表达;
2.色彩风景侧重对象的色彩造型特征、人物(动漫角色)与场景的相互映衬关系、画面色彩调性、色彩空间造型的认知程度以及主题画面色彩情绪的准确表达;
3.静物色彩主要考查考生对静物的色彩特征、色彩调性、色彩空间造型的认知程度和主题色彩情绪的准确表达。
五、题型结构
绘画
考试专业:录音艺术
考试科目(一):声音解析
一、考核目标
通过考生对声音的解析、评论,旨在达到以下考核目标:
1.考查考生对声音的感知;
2.考查考生对声音的分类理解;
3.考查考生对声音与画面的想象关系;
4.考查考生是否具备学习和从事本专业的潜在素质。
二、考试形式
1.笔试,闭卷考试,满分100分;
2.考试时间共60分钟;
3.线上考试。
三、考试要求
1.根据试题要求作答,应观点明确、论据充分、论证有力;
2.字迹工整,卷面整洁。
四、考核知识点
1.声音素材的种类;
2.声音发生的场景;
3.声音与什么样的画面匹配;
4.声音的录制方式。
五、题型结构
声音解析(指定的声音素材)
六、参考书目
1.《电影声音制作实用技巧》(第四版),大卫·路易斯·耶德尔,人民邮电出版社,2018年6月;
2.《影视声音艺术概论》(第二版),李飞雪,中国广播电视,2014年4月。
考试科目(二):影视作品声音分析
一、考核目标
通过考生对影视作品声音的分析、评论,旨在达到以下考核目标:
1.考查考生对影视作品声音的鉴赏能力;
2.考查考生对影视作品声音的感悟能力;
3.考查考生对录音软件的了解;
4.考查考生是否具备学习和从事本专业的潜在素质。
二、考试形式
1.笔试,闭卷考试,满分100分;
2.考试时间共60分钟;
3.线上考试。
三、考试要求
1.评析性文章属于议论文范畴。切忌写成感想式的读后感、随笔、散文之类的文章;
2.根据所给出的电影篇目,任选一部进行声音分析,全文不少于800字;
3.根据试卷要求回答问题,应观点明确、论据充分、论证有力;
4.字迹工整,卷面整洁。
四、考核知识点
1.声音的分类;
2.声音的制作方式;
3.作品的声音创作结构;
4.影视声音的前期与后期制作步骤。
五、题型结构
影片分析(默评)
六、参考书目
1.《影视作品分析》第八版,张福起、房伟编,山东人民出版社,2020年11月;
2.《电影电视剧音乐分析教程》第二版,曾田力、雷伟、徐晨编,中国传媒大学出版社,2017年8月。
考试专业:影视摄影与制作
考试科目(一):图片分析
一、考核目标
通过考生对图片的分析理解,旨在达到以下考核目标:
1.考查考生对色彩、光线、构图等元素的认知能力;
2.考查考生对摄影知识的掌握程度;
3.考查考生灵活运用相关理论和知识分析图片的能力;
4.考查考生是否具备今后学习本专业和将来从事本专业的潜在素质。
二、考试形式
1.笔试,闭卷考试,满分100分;
2.考试时间共60分钟;
3.线上考试。
三、考试要求
1.根据试题要求作答;
2.字迹工整,卷面整洁。
四、考核知识点
1.色彩;
2.景别;
3.构图;
4.光线;
5.画面的内容。
五、题型结构
图片分析(指定的图片素材)
六、参考书目
1.《影视画面分析学》,李杰主编,国防工业出版社,2015年08月;
2.《摄影图片分析》,董河东主编,中国电力出版社,2013年3月。
考试科目(二):影视作品分析
一、考核目标
通过考生对影视作品的分析、评论,旨在达到以下考核目标:
1.考查考生对影视作品的感悟能力、鉴赏能力、分析理解能力;
2.考查考生对摄像知识的掌握程度;
3.考查考生灵活运用相关理论和知识分析问题、解决问题的能力;
4.考查考生是否具备今后学习本专业和将来从事本专业的潜在素质。
二、考试形式
1.笔试,闭卷考试,满分100分;
2.考试时间共60分钟;
3.线上考试。
三、考试要求
1.根据所给材料电影,任选其一做影视分析。评析性文章属于议论文范畴。切忌写成感想式的读后感、随笔、散文之类的文章;
2.全文不少于800字;
3.根据试题要求作答,应观点明确、论据充分、论证有力;
4.字迹工整,卷面整洁。
四、考核知识点
1.作品是如何运用摄影摄像元素来表现作品的题材和主题的;
2.作品的色彩结构;
3.作品对光线的运用;
4.作品中的构图和景别的运用;
5.视听语言的解读;
6.你对作品的看法。
五、题型结构
影片分析(默评)
六、参考书目
1.《影视作品分析》第八版,张福起、房伟主编,山东人民出版社,2020年11月;
2.《影视作品赏析》第二版,王克勇、张竞主编,高等教育出版社,2018年5月。
10.考试专业:播音与主持艺术
考试科目(一):自备文学作品朗诵
一、考核目标
1.考查考生对文学作品的理解与感悟能力及表达能力;
2.考查考生普通话语音的标准程度;
3.考查考生发声情况,有无声带疾病,声音质量是否达到本专业的学习要求;
4.考查考生声音的表现力,是否能够用准确运用情、声、气的结合准确表达稿件的思想感情;
5.考查考生舞台形体、副语言及表现力的综合情况,是否具备学习本专业应具备的综合能力。
二、考试形式
1.面试,满分100分;
2.线上考试。
三、考试要求
1.考生自备文学作品进行朗诵展示,包含诗歌、小说、散文、寓言故事、台词等,不能选择新闻消息或报告,脱稿;
2.使用标准普通话,语音不能出现重大缺失,不能夹杂方言口音,吐字清晰饱满,不能出现含糊不清;
3.声音洪亮、声音形式根据稿件内容能够自如地调整变换;
4.做到以情带声,情感投入合理,恰到好处,避免出现与稿件内容不符合的情感表达。
四、考核知识点
1.普通话语音基础;
2.播音发声位置及方法;
3.文学稿件朗诵技巧的运用;
4.形体。
五、参考书目
1.《播音主持自备稿件朗诵》第1版,谢伦浩等主编,中国传媒大学出版社,2015年7月;
2.《播音员主持人训练手册:诗歌朗诵》,张颂主编,中国传媒大学出版社,2007年12月;
3.《朗读学》第3版,张颂主编,中国传媒大学出版社,2010年1月。
考试科目(二):指定新闻播读
一、考核目标
1.考查考生快速备稿的能力;
2.考查考生新闻播读技巧的运用能力;
3.考查考生的掌握新闻播报的语言特点,新闻语感,具有较高的规整性、规范性、简洁性以及清晰度。
二、考试形式
1.面试,满分100分;
2.线上考试。
三、考试要求
1.对稿件进行分析处理,停连、重音位置准确,新闻播读技巧准确运用;
2.播读时,态度明确,根据新闻内容,选择合适的态度进行播读。语音规范、语速适中、流畅自然、语意清晰。
四、考核知识点
1.普通话语音基础;
2.新闻内容的分析理解能力;
3.新闻表达技巧的运用;
4.新闻播读态度的把握。
五、参考书目
1.《教你播新闻》第1版,高蕴英著,中国广播电视出版社,2005年1月;
2.《中国播音学》修订版,张颂主编,中国传媒大学出版社,2003年1月。
考试科目(三):即兴评述
一、考核目标
1.考查考生即兴语言表达的流畅程度;
2.考查考生对题目的理解分析能力;
3.考查考生即兴口语表达的逻辑性以及语言组织能力。
二、考试形式
1.面试,满分100分;
2.线上考试。
三、考试要求
1.对知识、常识、时事、材料题进行“评”与“述”;
2.对题目理解透彻,并且能够找到恰当的切入点对话题进行深度剖析;
3.对社会现象或新闻事件有自己独到的见解;
4.用谈话语体评述,注重交流,逻辑合理,把握分寸。
四、考核知识点
1.题目材料的分析与理解;
2.即兴语言组织能力;
3.语言表达的流畅度;
4.说话的逻辑性;
5.临场应变的能力。
五、参考书目
1.《口头评述 模拟主持》第2版,仲梓源著,中国传媒大学出版社,2016年12月;
2.《主持人即兴口语训练》第2版,应天常、王婷著,中国传媒大学出版社,2009年11月。
四川文化艺术学院2023年省外艺术类专业校考考试大纲(书法学)
考试专业:书法学
考试科目(一):书法临摹
一、考核目标
主要考核考生对传统经典碑帖知识掌握、基本技法运用,旨在达到以下考核目标:
1.考查考生对传统碑帖风格风貌的认知能力;
2.考查考生对书写技法(笔法、结构、章法)的熟练掌握程度;
3.考查考生灵活运用相关理论和书写技法处理好作品章法,字法的能力;
4.考查考生是否具备今后学习和将来从事本专业的潜在素质。
二、考试形式
1.笔试,闭卷考试,满分100分;
2.考试时间共60分钟;
3.线上考试。
三、考试要求
1.根据试题要求作答,按照图片的原字顺序书写,严禁打乱顺序或加入临摹范本内未提供的字;
2.卷面整洁,章法完整,落款内容按照试题内容进行书写,不得擅自改动;
3.严禁作任何标记,不得钤盖印章;
4.考试宣纸和书写工具等考生自备,考试宣纸为四尺对裁竖式(138cm*34cm);
5.允许考生使用第三部手机用于拍摄试题作答,但必须全程出现在视频拍摄范围内,一旦第三部手机脱离视频拍摄范围或使用时在观看或切换到非考试内容中的行为,一律视为违纪。
四、考核知识点
1.篆书(秦篆,唐篆,清篆)
2.隶书(汉隶,清隶)
3.楷书(含魏碑,唐楷)
4.行书(二王系列,宋四家,赵孟頫,王铎)
五、题型结构
作品临摹
六、参考书目
《中国碑帖名品》,上海书画出版社,2011年8月。
考试科目(二):书法创作
一、考核目标
通过考生的创作,旨在达到从临摹到创作转换能力的以下考核目标:
1.考查考生对原碑帖的用笔与结构的还原与创作能力;
2.考查考生对创作作品繁体字字法准确应用的掌握程度;
3.考查考生对创作作品整体感,章法的把控能力;
4.考查考生是否具备今后学习和将来从事本专业的潜在素质。
二、考试形式
1.笔试,闭卷考试,满分100分;
2.考试时间共60分钟;
3.线上考试。
三、考试要求
1.根据试题要求作答,不得更改创作内容的顺序,不错字、不漏字、不加字、不改字;
2.卷面整洁,章法完整,落款内容按照试题内容进行书写,不得擅自改动;
3.严禁作任何标记,不得钤盖印章;
4.考试宣纸和书写工具等考生自备,考试宣纸为四尺对裁竖式(138cm*34cm);
5.严禁使用第三部手机(或其他电子设备)拍摄试题作答。
四、考核知识点
1.所效仿碑帖的还原与创作能力;
2.作品章法结构的完整;
3.作品的风格风貌;
4.正文风格与落款风格的协调性。
五、题型结构
书法创作
六、参考书目
中国古代经典文学作品。

5
清华大学美术学院
2023年增设文化测试
提高美术学类文化成绩要求
清华大学美术学院是我国设计最强的美院之一,是很多美术艺考生的目标院校,竞争异常激烈,原因在于其本科专业招生计划历年都是240人,其中美术学类55人,设计学类170人,艺术史论15人。
一、招生计划各省比例
在招生计划的240人中,设计学类及美术学类:北京市录取人数占各专业全国招生计划的15%,即设计学类录取26人、美术学类录取8人(如合格生源不足,则将剩余专业计划调入其他省份);其他省份录取人数占各专业全国招生计划的85%,即设计学类录取144人、美术学类录取47人,其中每个省份录取人数设计学类不超过26人、美术学类不超过8人,超过上限的省份单独划定录取线。
艺术史论:全国统一录取,其中每个省份录取人数不超过2人,超过上限的省份单独划定录取线。
从2020年开始,清华大学美术学院美术学类、设计学类采用美术统考成绩作为初选条件,进行现场校考。
美术学类、设计学类、艺术史论各专业初选合格生源数量总计不超过5000人。
二、2023年艺考改革
2023年起,清华大学美术学院设计学类和美术学类初选将增设文化综合素养测试环节,并将依据文化综合素养测试成绩及省美术统考成绩分省分专业择优确定初选合格名单。
2023年起,报考美术学类专业的考生,文化课成绩最低要求需达到所在省本科一批线,合并批次的省份参照执行。原来的要求是达到本科一批线的80%。
三、2022初选线(联考要求)
1、设计学类专业
辽宁省: 249.60分 云南省: 264.14分
江苏省: 269.00分 河南省: 271.00分
四川省: 263.33分 黑龙江: 233.00分
河北省: 261.00分 福建省: 248.00分
青海省: 284.00分 贵州省: 268.66分
内蒙古: 239.00分 新疆区: 247.00分
吉林省: 364.00分 山东省: 269.60分
北京市: 215.00分 广东省: 247.00分
安徽省: 328.25分 湖南省: 257.00分
重庆市: 245.00分 天津市: 274.60分
甘肃省: 268.00分 湖北省: 230.00分
浙江省: 90.00分
其余省份未收集到。
2、美术学类专业
福建省:258分
其余省份未收集到。
(注意事项:以上数据由画室提供,非清美官方数据)

6
武汉音乐学院中国器乐系2023年普通本科招生考试内容的预公告
一、二胡、琵琶、扬琴、古筝、阮、古琴、竹笛、笙、唢呐
初试:
(1)演奏练习曲1首(须选自曲目库中所列练习曲)
(2)演奏乐曲1首(须选自曲目库中所列的“初试乐曲”或“初、复试均可乐曲”)
复试:
(1)演奏不同风格乐曲3首
(2)《基础乐理》《视唱》《听写》
注:①二胡、古筝、琵琶专业方向3首乐曲须全部选自曲目库所划定的“复试乐曲”或“初、复试均可乐曲”,其它各专业方向2首乐曲须选自曲目库所划定的“复试乐曲”或“初、复试均可乐曲”(允许有1首曲目不选自曲目库);②初、复试曲目不得重复;③所有练习曲、乐曲须完整演奏,不得自行删减;④初试不带伴奏,复试乐曲如需伴奏,限1人。
二、民族打击乐器
初试:
(1)演奏小军鼓练习曲1首
(2)演奏中国排鼓乐曲1首
复试:
(1)演奏中国大鼓乐曲1首
(2)演奏马林巴乐曲1首
(3)演奏中国打击乐组合作品1首(含两件乐器以上)
(4)《基础乐理》《视唱》《听写》
注:民族打击乐器专业方向初试可有1首曲目不选自曲目库,复试3首曲目须全部选自曲目库。
附件:2023年普通本科招生考试曲目库(中国器乐系各招考方向)
(点击图片看大图)





























7
中央音乐学院发布2023本科招生作曲、音乐学、音乐艺术管理,以及管弦系木管、铜管各招考方向考试内容调整预告
01
中央音乐学院2023本科招生作曲、音乐学、音乐艺术管理招考方向考试内容调整预告
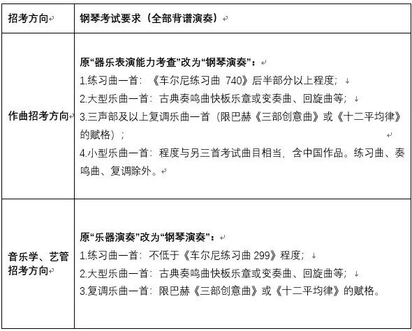
经学校研究决定,我校自2023年起,作曲、音乐学、音乐艺术管理招考方向本科招生考试内容做如下调整:
1.钢琴演奏为作曲、音乐学、音乐艺术管理招考方向必考内容,具体要求详见以下列表:

2.考生如有其他乐器演奏特长,可在面试环节展示。
其他考试要求详见《中央音乐学院2023年本科招生简章》(待发布)。
中央音乐学院招生办
2022年10月12日
02
中央音乐学院2023年本科招生管弦系木管、铜管各招考方向考试内容调整预告
经学校研究决定,特将2023年中央音乐学院管弦系木管、铜管各招考方向本科招生考试内容提前预告,具体如下:
木管各招考方向:
初试、复试所有内容均需背谱演奏(视奏曲目除外);
初试自选曲目不可与复试曲目相同;
所有招考方向初试、复试均须有钢琴伴奏,伴奏自备。其他考试内容不变。
其他考试内容及要求详见《2023年中央音乐学院招生考试简章》(待发布)。
铜管各招考方向:
考试全程背谱;初试、复试均须有钢琴伴奏,伴奏自备。
各招考方向初试包括以下考试内容:
1.24个大小调音阶、琶音;
2.练习曲两首;
3.初试规定曲目(详见下文)。
音阶、琶音及练习曲要求详见《2023年中央音乐学院招生考试简章》(待发布)。
各招考方向复试包括以下考试内容:
1.复试规定曲目(详见下文),考试时两首作品只需演奏其中一首,现场抽签决定。
2.现场加试视奏曲目。
其他考试内容及要求详见《2023年中央音乐学院招生考试简章》(待发布)。
铜管各招考方向初试、复试规定曲目如下:
小号
初试:
约瑟夫·海顿:小号协奏曲第一乐章(降B调乐器演奏,不演奏华彩)
JosefHaydn:TrumpetConcertoinEflatMajorMov.I(PlaywithBflatTrumpetandwithoutcadenza)
复试:
1.保罗·亨德米特:小号奏鸣曲第一乐章
PaulHindermith:SonataforTrumpetandPianoMov.I
2.奥斯卡·彪姆:f小调小号协奏曲第一乐章
OskarBoehme:ConcertofortrumpetinfminorMov.I
圆号
初试:
沃尔夫冈·阿玛多伊斯·莫扎特:降E大调第四圆号协奏曲第一乐章(不演奏华彩)
WolfgangAmadeusMozart:HornConcertoinEflatKv.495Mov.I(withoutcadenza)
复试:
1.尤金·鲍扎:在山巅
EugèneBozza:SurLesCimes
2.珍·维捏芮:圆号与钢琴奏鸣曲op.7第一乐章(版本Brogneaux©1984)
JaneVignery:SonataforHornandPianoOp.7Mov.I(EditionMusicalesBROGNEAUX©1984)
次中音长号
初试:
贝内迪托·马尔切洛:a小调奏鸣曲第一和第二乐章(第二乐章不需要反复)
BenedettoMarcello:SonatainaMinorMov.I,II
复试:
1.尤金·鲍扎:叙事曲
EugèneBozza:BalladeOp.62
2.劳妮·格隆达尔:长号协奏曲第二和第三乐章
LaunyGröndahl:ConcertoforTromboneMov.II,III
低音长号
初试:
乔治·弗里德里希·亨德尔:奏鸣曲为低音长号和钢琴改编第一乐章
GeorgeFriedrichHandel:SonataforbasstromboneandpianoMov.I
复试:
1.阿莱克斯·列别杰夫:协奏曲(为低音长号或大号)
AlexejLebedjew:Concertoforbass-tromboneortuba
2.扬·科特西耶:庄严的快板
JanKoetsier:AllegroMaestoso
大号
初试:
约翰·塞巴斯蒂安·巴赫:降E大调第二号奏鸣曲第一乐章和第三乐章,BWV1031
JohannSebastianBach:SonataNo.2inEflatMajor,BWV1031,Mov.I,III(FloydCooley改编版本,TubaClassics出版)
复试:
1.爱德华·格雷格森:大号协奏曲第一乐章和第二乐章
EdwardGregson:TubaConcerto,Mov.I,II
2.沃恩·威廉姆斯:大号协奏曲第一乐章和第二乐章
VaughanWilliams:TubaConcerto,Mov.I,II
说明:
两首协奏曲的华彩片段均需演奏。
沃恩·威廉姆斯:大号协奏曲指定使用2012年新版谱,OxfordUniversityPress出版。
爱德华·格雷格森:大号协奏曲,Novello&Company出版。
中央音乐学院招生办
2022年10月12日
(声明:文章来源于网络,版权归原作者所有,如有侵权,联系立删)